复印纸 硒鼓 点钞机 纸杯 中性笔 洗手液 消毒液 电池 垃圾桶 垃圾袋 洗衣粉 打印机
所有商品分类
A4尺寸复印纸
A3尺寸复印纸
A5尺寸复印纸
B4尺寸复印纸
B5尺寸复印纸
8K尺寸复印纸
16K尺寸复印纸
特殊规格复印纸
文件纸
彩色复印纸类
更多彩色复印纸
常规电脑打印纸241系列
常规电脑打印纸381系列
特殊规格打印纸
更多电脑打印纸
热敏收银纸
双胶收银纸
无碳收银纸
更多收银纸
热敏纸
传真纸类
更多传真纸
描图纸
绘图纸
硫酸纸
蓝图纸
平装纸
卷装纸
更多工程纸
云彩/皮纹纸
更多艺术纸
激光相片纸
喷墨相片纸
高光铜版纸
哑光铜版纸
更多铜版纸
更多办公用纸
中性笔
圆珠笔
记号笔
白板笔
荧光笔
台笔
笔芯
钢笔/墨水/墨囊
铅笔
自动铅笔
铅笔芯
粉笔
多功能笔/复合笔/毛笔
橡皮
修正带
修正液/笔
卷笔刀/削笔器
更多书写/修正用品
油漆笔
更多纸品/本册
胶装本
螺旋本
拍纸本
绘图本
活页本/活页芯
商务仿皮/皮面本
硬抄本
便签/便条纸
指示标签
其他本册/信封
考勤卡/工资卡
奖状/证书
贺卡/礼金袋/请柬
报事贴
档案夹/快劳夹
加插文件夹
轻便夹/票据夹
资料册
档案盒
档案袋
公文包/风琴包
板夹
按扣式文件袋
拉链式文件袋
抽杆夹/拉杆夹
吊挂夹
更多文件管理
文件索引分类
文件保护套
单双强力夹
拉链袋
打孔文件夹
硬胶套
文件框/篮
文件盘
文件柜
吊挂筐
名片册/名片盒
笔筒
书立
便笺盒/卡片索引盒
更多桌面存储
标签座
计算器
订书机
打孔机
订书针/起钉器
回形针
图钉/大头针
长尾夹/白钢夹/铁票夹
剪刀
美工刀/刀片/开信刀
推夹器及补充夹
胶带座
直尺/卷尺/钢卷尺
桌垫
更多桌面文具
裁纸刀
胶水/胶棒
文具胶带
双面胶带
泡棉胶带
美纹胶带
封箱胶带
特种胶带
封箱器
更多粘胶用品
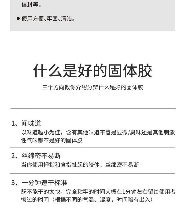
固体胶
单据/凭证
账册/封面
活页账簿/账夹
电脑套打账册
复写纸
橡皮筋
印章/号码机
印台/印泥/印油
手提金库/印章箱
钥匙管理箱
更多财务用品
纸箱/周转箱
包装袋/自封袋/背胶袋
气泡卷/气泡垫/气泡粒
缠绕膜
捆扎绳
更多封装用品
更多会议展示用品
白板
绿板/黑板
板擦/磁粒
白板纸
胸卡/会展证/证件卡/卡套
标牌/席卡
报刊杂志架
吊绳及配件
软木板
手写标签
打印标签
监控设备
学生本册
绘图/美术用品
书包/笔袋/笔盒
文具套装
手工用品
更多学生用品
指示牌
白板擦
胸卡绳
证件卡
磁扣
软磁条
台卡
更多办公文具
原装硒鼓
原装墨盒
通用硒鼓
通用墨盒
传真机色带
更多打印机/一体机/传真机耗材
线缆
鼠标垫/保护膜
UPS
话筒/麦克风
碳粉
原装色带框
原装色带芯
通用色带框
油墨
版纸
更多速印机耗材
标牌打印机色带
贴牌/贴纸
更多标牌打印机耗材
通用墨粉/感光鼓
原装墨粉/感光鼓
更多复印机/复合机耗材
通用色带芯
更多针式打印机耗材
条码标签打印机色带
碳带
标签耗材
更多条码标签打印机耗材
证件卡打印机色带
卡片
更多证件卡打印机耗材
激光打印机
喷墨打印机
针式打印机
3D打印机
打印机配件
更多打印机
激光多功能一体机
喷墨多功能一体机
多功能一体机配件
更多多功能一体机
标签打印机
条码打印机
证卡打印机
标牌打印机
线号打印机
扫描枪
条码数据采集器
条码识别设备配件
更多条码识别设备
平板式扫描仪
馈纸式扫描仪
名片扫描仪
高拍仪
扫描笔
大幅面工程扫描仪
扫描仪设备配件
更多扫描仪
高速数码复合机
中速数码复合机
低速数码复合机
速印机
复合机/印刷机配件
更多复合机/印刷机
点/验钞机
支票打印机
财务装订机
收银机
财务设备配件
更多财务设备
铁圈装订机
行政设备配件
更多行政设备
考勤机
碎纸机
切纸机
塑封机
热熔装订机
梳式装订机
电子白板
投影仪
投影幕
激光笔
演示设备配件
更多演示设备
排队机
叫号机
相关设备配件
满意度评价器
湿度计
温度计
传真机
传真机设备配件
更多传真机
台式机
一体机
笔记本电脑
服务器/工作站
平板电脑
更多电脑整机
笔记笔电池
散热器
声卡/扩展卡
USB分线器
电源/适配器
显示器
机箱
CPU
主板
显卡
硬盘
内存
刻录机/光驱
电脑支架
电脑包
电脑锁
更多电脑配件
拓展坞
内存条
鼠标
键盘
键鼠套装
插座
USB不间断电源
摄像头
更多外设产品
防窥片/保护膜
移动电源
电脑清洁用品
手写板
数码相机
运动相机
单反相机
单电/微单相机
镜头
更多摄影设备
数码相框
摄像机
U盘
存储卡
移动硬盘
光盘
录音笔
读卡器/转换器
更多存储产品
咖啡饮料
电脑软件
路由器
交换机
网卡
网线
更多网络产品
三脚架/云台
相机包
闪光灯/手柄
相机电池/充电器
更多数码配件
耳机/耳麦
专业音频线
更多影音娱乐
电话机
对讲机
电话线
更多通讯设备
手机
数据线
通讯设备充电器
智能手环
健康监测
智能家居
更多智能设备
电子书稿阅读器
更多电子教育
翻译器
电子词典
32英寸及以下
39-52英寸
55英寸
58-60英寸
65英寸
70英寸及以上
更多电视
空调挂机
空调柜机
中央空调
更多空调
滚筒洗衣机
波轮洗衣机
洗烘一体机
烘干机
更多洗衣机
单门
双门
三门
多门
对开门
冰柜/冰吧
酒柜
更多冰箱
电水壶/保温壶
养生壶
料理机/搅伴机
榨汁机/原汁机
破壁机
豆浆机
咖啡机及配件
微波炉/电烤箱
电饭煲
电炖锅
压力锅
多用途锅
空气炸锅
包机
面条机
煮蛋器
电饼铛
电磁炉/电陶炉
电烧烤炉
油烟机/燃气灶
消毒柜/洗碗机
热水器
浴霸/排风扇
更多厨房电器
饮水机/净饮设备
干手机/烘手机
电风扇
空调扇
取暖电器
空气净化器
加湿器
除湿机
吸尘器
扫地机器人
蒸汽拖把/拖地机
地毯清洗机
除螨仪
挂烫机/电熨斗
干衣机
毛球修剪器
更多生活电器
家纺用品
电动牙刷
剃须刀
电吹风
理发器
卷/直发器
剃/脱毛器
美容仪
洁面仪
按摩仪
按摩椅
足疗机
足浴盆
健康秤
更多个护健康
音箱/音响
DVD
功放
更多视听影音
更多家纺用品
毛巾浴巾
床品套件
被子被芯
枕头枕芯
抱枕靠垫
毯子毛毯
床垫床褥
凉席蚊帐
桌布罩件
地毯/地垫
纸杯/塑杯
餐具/台布/手套
保鲜膜/保鲜袋
伞套及鞋套
更多一次性用品
垃圾袋
垃圾桶/废纸篓/桶/盆
地面清洁工具
桌/墙面清洁工具
玻璃清洁工具
卫浴清洁工具
清洁车
清洁擦拭
地面清洁
功能地垫/防滑贴
更多清洁工具
抹布
洗衣用品
洗碗用品
消毒用品
多用途清洁剂
净化除味
驱虫用品
更多清洁用品
更多护理用品
洗发护发
口腔护理
面部护理
手部护理
身体护理
卫生护理
香水彩妆
电池/充电器
储物收纳
粘钩挂钩
洗晒熨烫
手电筒
照明/灯具
湿/温度计
闹钟/挂钟
烟缸/花瓶
雨伞雨具
餐具
茶具/水具/咖啡用具
伞套机/鞋套机及配件
装饰用品
车载用品
绿色植物
旗帜/地图
更多日常用品
USB电源插线板
保温包
体育用品
健身训练
骑行运动
垂钓用品
户外装备
运动服饰/鞋
更多运动户外
自粘性
除胶剂
盒装抽取式面纸
软包抽取式面纸
擦手纸
手帕纸
餐巾纸
卫生湿巾
厨房用纸
大卷纸
小卷纸/无芯卷纸
平板卫生纸
坐垫纸
生活用纸配件
更多生活用纸
食用油
米面杂粮
南北干货
调味品
更多粮油调味
新年年货
端午食品
中秋食品
水果礼盒
更多节庆食品
饮用水
果汁
碳酸饮料
茶饮料
功能饮料
牛奶/乳品
更多水饮料
肉干肉铺
膨化食品
坚果炒货
食品礼盒
蜜饯果干
饼干/糕点
方便面/速食食品
糖果/巧克力
咖啡豆/咖啡粉
咖啡伴侣/奶精球
速溶咖啡
方糖/糖包
咖啡滤纸/搅拌棒
奶茶/冲饮谷物
蜂蜜/蜂产品
更多咖啡及冲调
茶叶
袋泡茶
更多中外茗茶
手部防护
足部防护
焊接防护
坠落防护
眼脸部防护
呼吸防护
头部防护
消防设备
消防器械
消防配件
消防防护用品
耳罩
耳塞
降温背心
围裙
防寒服
人体工学防护
反光工作服
普通工作服
化学防护服
单工作服
棉工作服
皮工作服
专业服装
电弧防护产品
绝缘防护产品
办公桌
会议桌
折叠桌
接待台
茶几
更多桌台
网椅
皮椅
布椅
沙发
更多座椅
板凳/吧椅/折叠椅
培训椅
活动柜
抽屉柜
移门柜
开门柜
卡片柜
更衣柜
密集柜
更多储物柜/架
货架
衣帽架
雨伞架
窗帘
床
定制家具及配件
更多家具周边及配件
电子锁保险柜
机械锁保险柜
指纹锁保险柜
指纹锁保管箱
电子锁保管箱
更多保险箱/柜
购物卡券
提货卡券
节庆卡券
更多卡券
节庆礼盒
更多礼盒
创意摆件/工艺品
厨卫刀具
时尚家电
数码电子
箱包皮具
家纺布艺
收纳/储藏
雨具
更多办公礼品
名笔
高档品牌消费品
更多名品百货
名片
画册
单/折页
手提袋
会员卡
优惠券
喷绘
海报
展架
易拉宝
标牌台卡
广告牌
更多会议展示类
杯子套装
定制雨具
箱包/皮具
电子数码
贺卡
邀请函
台/挂历
礼品盒
礼品袋
礼金袋
旗帜
奖杯奖牌
更多商务礼品类
笔类
笔记本
便签/便笺
定制信纸/信封
纸杯
账册
封套
粘胶制品
票据联单
工作牌
印章/信戳
更多办公行政类
纸箱/纸盒
不干胶
标签
说明书
更多包装辅料类
工装
配饰
广告衫
广告帽
更多服饰定制类
其他
装订
办公用品类
零食饮料水
>
分享商品:
7102
7103
阜麦擦手纸120抽*20包/箱
¥79
得力(deli) 0018-回形针
¥1.5
DoubleA复印纸 80G A4 500S 5包/箱
¥155
易务商通电打纸 241-3压线不等分
¥45
佳丽固体清新剂70g柠檬香
¥5.9
得力(deli)36克固体胶棒胶水 大号7103
你好!请登录|注册